首页 院校资讯 招生简章 分数线 复试 调剂 备考 真题 视频

24考研准考证打印时间公布!42个报考点公布考场安排!

中国会计硕士网

2023年11月30日

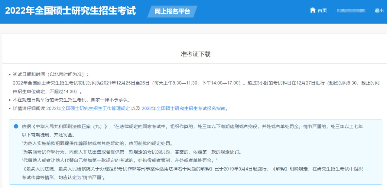
今年研究生考试的准考证打印时间是12月13日。
 
不过小编今天要说的是准考证,打印时间这个事儿其实是次要的,主要是要说准考证上一个非常重要的信息“考场位置”。
 
大多数高校报考点都有不同的校区,包括我们很多同学属于是“社会考生”,报考点是省/市教育考试院,考点的位置无法确定,就无法提前订酒店。
 
等准考证打印之后再看考场位置再去定酒店的话,要么就是“有价无市”,考场周边的酒店爆满抢不到;要么就是以高出市场几倍的价格去订到并不合适的房子……
 
所以提前知道考场位置就格外重要!
 
目前已经有42个报考点公布了考场位置安排,小编将其整理成了表格方便大家查看;对于未公布考场位置的报考点,我也给了一些查看方式,希望能帮到大家~
 
01
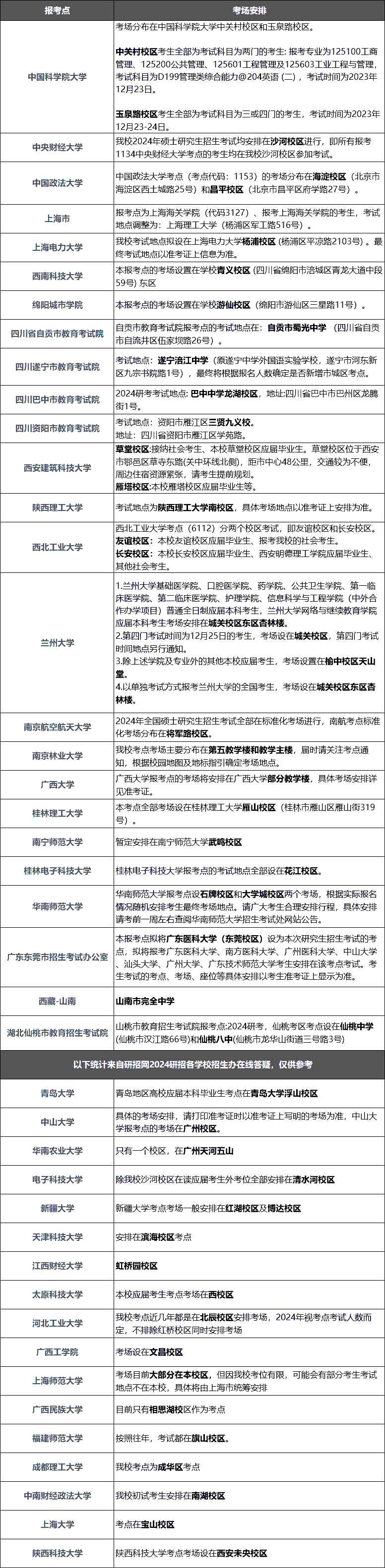
部分报考点考场安排汇总
 
提醒:以下信息来源自学校官网、报考点公告以及研招网在线答疑,同学们可做参考,最终以准考证上考场安排为准!

 
02
如何查看考场位置
 
目前大部分报考点都未公布考场安排,并且按照往年惯例,很多报考点公布的时间会非常晚,所以我们需要一些方法去提前了解一下考场安排。
 
方法一:看报考点网报公告、网上确认公告
 
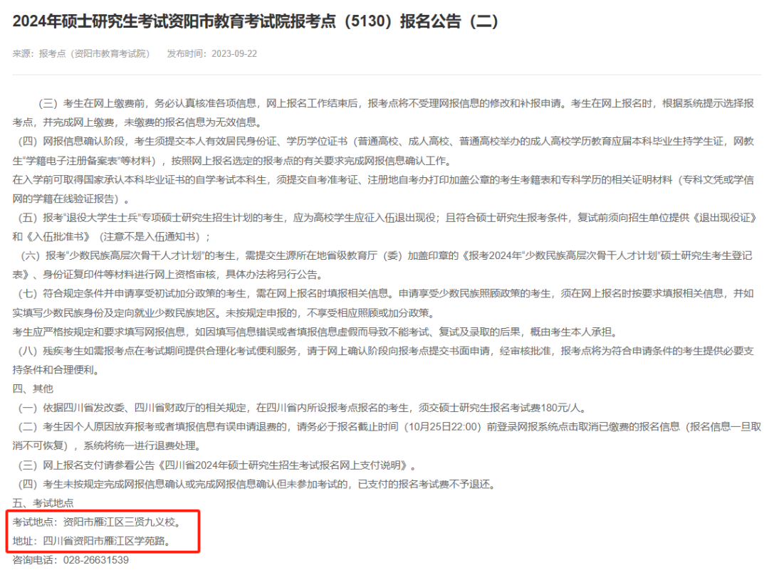
比如四川省资阳市教育考试院,就在网报公告(二)中明确给了考试地点。
 
 
方法二:教育考试院官网
 
这个办法针对报考点是省/市教育考试院的的考生。打开教育考试院官网查看往年的考场公布通知,在考场分布中可能会找到考点设置规律,比如:
 
上饶市教育考试中心:从23年考场安排表我们就能看到一些规律,比如去年报考北京地区院校的,考点都是上饶中学,那么今年应该也大差不差。
 
 
方法三:某大学研究生院招生网
 
这个办法针对报考点为某一具体院校的考生。方法和上面的一样,在研究生院招生网查看往年的考场安排,比如:
 
南京大学:报考南京大学审计(025700)、工商管理(125100)、会计(125300)、图书情报(125200)专业的考生集中在鼓楼校区考试;报考南京大学其他专业的考生集中在仙林校区考试。
 
 
 
方法四:研招网在线咨询版块
 
每年的考研咨询周期间,各大招生院校都会在研招网上解答考生提问,关于考场的疑问也有不少,大家可以通过研招网-在线咨询的路径点进去搜索查看。
 
 
最后再提醒大家一句:记得定酒店!!!
 
版权声明:本文内容整理自网络,转载请注明来源!
更多院校会计硕士(MPAcc)项目招生信息请戳链接:http://yuanxiao.mpacc.cc/

相关推荐