三峡大学2021年MPAcc复试分数线及复试细则
中国会计硕士网
2021年03月25日
三峡大学经管学院2021年硕士研究生复试实施细则!
根据教育部、省教育厅和学校的相关复试录取要求,特制定经济与管理学院2021年硕士研究生复试实施细则如下:
一、组织管理
学院成立研究生复试录取工作领导小组,负责学院硕士研究生招生复试和录取工作。复试录取工作领导小组下设资格审核组、督查组、应急管理组、疫情防控组和若干复试专家小组。
二、复试对象
1、一志愿报考管理科学与工程(120100)、工商管理(120200)、应用经济学(020200)和MBA(125100)且初试成绩达到国家A类分数线的考生;
2、一志愿报考三峡大学MPAcc(125300,含全日制和非全日制)、初试总成绩≥ 201分且单科成绩达到国家A类线的考生;
3、 3月 29日12:00时前通过调剂系统申请调剂到管理科学与工程(120100)、工商管理(120200)、应用经济学(020200)和MPAcc(125300,非全日制)并接到复试通知且确认复试的考生。调剂服务系统开放时间:3月24日22:15前,学院将根据调剂生源情况调整关闭系统时间,持续开放时间不低于12小时。特别提醒: MPAcc(125300,非全日制)只调剂初试总成绩≥ 201分且单科成绩达到国家A类线的定向就业考生(定向就业考生指已参加工作的在职人员)。
三、招生计划和复试分数线

说明:复试采取差额复试方式,复试比例一般不低于1.2:1。
四、复试内容及成绩计算办法
学院所有专业均为线下复试。复试分为综合素质和笔试两部分,其中综合素质包含一贯学业表现和面试。
1、一贯学业表现:主要考察大学阶段学习成绩、科研成果或社会实践情况、获奖情况,占综合素质成绩的20%,满分20分。
2、面试:侧重对考生外语听说能力、专业能力、治学态度、创新精神和能力、思想品德、心理等方面的素质和培养潜力。面试成绩占综合素质的80%,满分80分。
3、专业课笔试:满分100分,闭卷考试,考试时间为2小时。管理科学与工程(120100)、工商管理(120200,会计学方向除外)和工商管理(MBA,125100)考试科目为《战略管理》;会计(MPAcc,125300)和工商管理(120200,会计学方向)考试科目为《财会综合》;应用经济学(020200)考试科目为《西方经济学说史》。参考书目见三峡大学经济与管理学院网研究生教育“招生信息”栏中公布的信息(http://jg.ctgu.edu.cn/info/1038/3945.htm)。
3、加试:MBA、MPAcc的所有考生(含全日制与非全日制)加试《政治》,满分100分,闭卷考试,考试时间为2小时。
4、成绩计算:总成绩=初试成绩(按百分制计)*60%+复试成绩*40% ,其中复试成绩= (一贯学业表现+面试成绩)*60%+笔试成绩*40%,MBA、MPAcc专业课笔试成绩、加试《政治》成绩各占笔试成绩的50%,所有成绩保留小数点后两位。
5、应届成人教育本科生、自考本科生不加试。
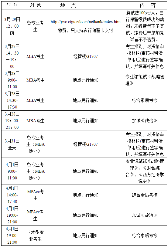
五、复试流程

特别说明:
1、考生凭初试准考证和身份证参加笔试和面试。所有考生进入笔试教室(以教室门为界)不得迟于规定时间20分钟。
2、考生须在复试报到前提交以下材料扫描件,并按下列材料顺序制成压缩文件(禁止单个文件发送),按“复试序号+姓名审核材料”命名(如89+张三审核材料),发至指定邮箱huchunni2021@163.com。如果没有收到回复邮件,请及时联系工作人员胡老师,电话:0717-6392630。复试序号即学院网公布的复试名单序号。
(1)初试准考证(初试准考证遗失,可上研招网下载)
(2) 身份证
(3)毕业证原件(应届生为学生证,自考应届本科毕业生还需持省自考办毕业证明、网络教育应届本科毕业生还需持学校毕业证明)
(4)在学信网上下载学籍学历核查材料。应届毕业生为学籍在线验证报告,往届毕业生为学历证书电子注册备案表或学历认证报告(往届生不要误下载学籍在线验证报告,否则视为无效)
(5)加盖公章的本科阶段(高职高专考生为高职高专阶段)成绩单(往届生可在工作单位或档案托管地的档案里查询)
(6)复试费缴费成功的截图
(7)非全日制考生的定向就业合同(见复试手册)一式四份,须本人签字及在职单位签字盖章。
(8)《诚信承诺书》和《知情承诺书》(见复试手册),必须手写签字
(9)2021年三峡大学硕士研究生复试考生大学阶段综合表现信息简表(见
复试手册),按要求填写,填写的每项内容需准备支撑材料的扫描件。
若无不可抗因素,考生在复试前不能完整提供以上材料,将不予复试。
3、复试的具体安排(时间、地点、注意事项等)将于考生报到时在经济与管理学院网进行公告,同时张贴于考生报到现场。学院将不再以任何其它方式通知考生具体的考试时间、地点等重要信息。
六、录取办法
1、学术型专业和MPAcc非全日制:一志愿考生和调剂生同时参加复试,按总成绩分开排序,在符合录取条件的情况下,首先按总成绩从高到低录取一志愿考生,再用同样的方法录取调剂生。
2、MPAcc全日制和MBA考生:在符合录取条件的情况下,一志愿考生按总成绩从高到低录取。
3、在招生计划有限的情况下,若总成绩相同,优先录取初试成绩高的考生。若总成绩和初试成绩均相同,优先录取复试笔试专业课成绩高的考生。
有以下情况之一者不予录取:
(1)资格审核或体检不合格者不予录取;
(2)复试过程中如有不诚信、舞弊等行为并经查实者不予录取;
(3)加试科目不及格(<60分)者不予录取;
(4)复试成绩不及格(<60分)者不予录取,复试成绩及格(≥60分)但专业课笔试成绩<45分者不予录取。
(5)思想政治素质、道德品质考核不作量化计入总成绩,但考核结果不合格者不予录取;
(6)非全日制考生未与在职单位签订定向就业合同者不予录取。
拟录取名单将于复试结束后一周左右在学院网http://jg.ctgu.edu.cn/公布,学院不再以电话、邮件等方式通知考生。
七、体检
考生在拟录取名单公布后一周之内,可自行选择二级甲等以上医院进行体检,并通过发送清晰电子文档的方式将体检报告于4月30日前提交至指定邮箱huchunni2021@163.com,并按“复试序号+姓名体检报告”命名(如89+张三体检报告)。如果没有收到回复邮件,请及时联系学院。
三峡大学在校应届本科毕业生可选择三峡大学校医院进行体检(需空腹),并于4月25日前将体检缴费凭证交至G1709胡老师。体检费为172元/人,只支持现金或银行储蓄卡缴费,不受理微信或支付宝缴费。
八、奖助政策
见三峡大学经济与管理学院网“招生信息”栏公布的《经济与管理学院2021年硕士研究生招生简章》。
九、学制与学费
管理科学与工程(120100,全日制)、工商管理(120200,全日制)、应用经济学(020200,全日制),学制3年,学费:8000 元 /生.年;会计(125300,含全日制和非全日制),学制3年,学费:22000 元 /生.年;工商管理(125100,非全日制),学制2年,学费:28000 元/ 生.年.
十、其它事项
1、所有考生应做好疫情防控工作,乘坐公共交通工具和复试现场全程戴好口罩(身份核验时取下口罩),并配合工作人员做好健康码查验和体温测量工作。
2、乘车路线:
火车东站:坐613路公汽到三峡大学接待中心下车;机场:乘坐大巴到铁路
坝广场,再转乘23路公汽到三峡大学接待中心下车。从接待中心步行至经济与管理学院约5分钟。
3、联系电话:0717-6395485,6394124,6392630
版权声明:本文内容整理自三峡大学经济与管理学院,如有侵权请电话联系17800253047。
更多院校会计硕士(MPAcc)项目招生信息请戳链接:http://yuanxiao.mpacc.cc/
相关推荐